• 737405256/2025-00222
  • 郑州市郑东新区政法委
  • 信访
  • 2025-12-26
  • 2025-12-26
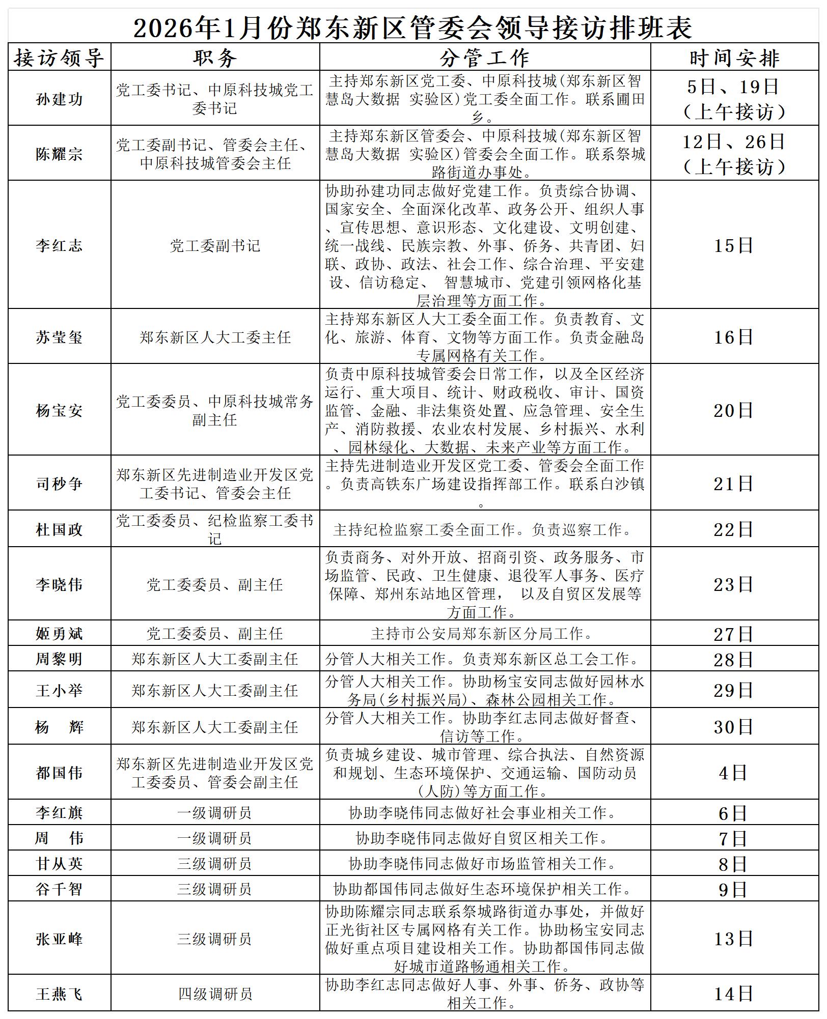
2026年1月郑东新区管委会领导接访排班

为进一步密切联系群众,畅通群众信访渠道,解决群众合理合法诉求,现将郑东新区党政领导接访时间公开发布。接访地点为郑东新区龙湖中环南路与龙翔四街向北50米路西社会治安综合治理中心

同时,倡导通过以下几个方式反映问题:

一、网上信访。请登录河南省信访局网站  http://xfj.henan.gov.cn/),选择“网上信访”或主页右侧的省委书记信箱、省长信箱、网上投诉、微信信访、APP信访(安卓版)等方式进行投诉。

二、电话信访咨询。请在工作日时间(周一至周五上午8:30-12:00,下午2:00-5:30)通过拨打郑东新区接访电话0371-67170328咨询信访问题。

三、绿色邮政信访。请邮寄至郑州市郑东新区龙湖中环南路86号金融智谷郑东新区信访办,邮编4500003

四、郑好办APP约访。请通过郑好办APP“智慧信访”板块“领导接访专区”提前线上预约领导接访。

主办单位:郑州市郑东新区党政办公室 地址:郑州市郑东新区龙湖中环南路86号 邮编:450000